新闻快讯
创新创业孵化基地
湘理青年驿站获评“优秀”!
2025.12.16
近日,湘潭市人力资源和社会保障局公布了2025年度青年就业创业服务驿站运营评估结果。在综合评估中,湘潭理工学院大学生就业指导中心运营的湘潭市青年就业创业服务驿站湘潭理工学院站(以下简称“青年驿站”)获评“优秀”等级。
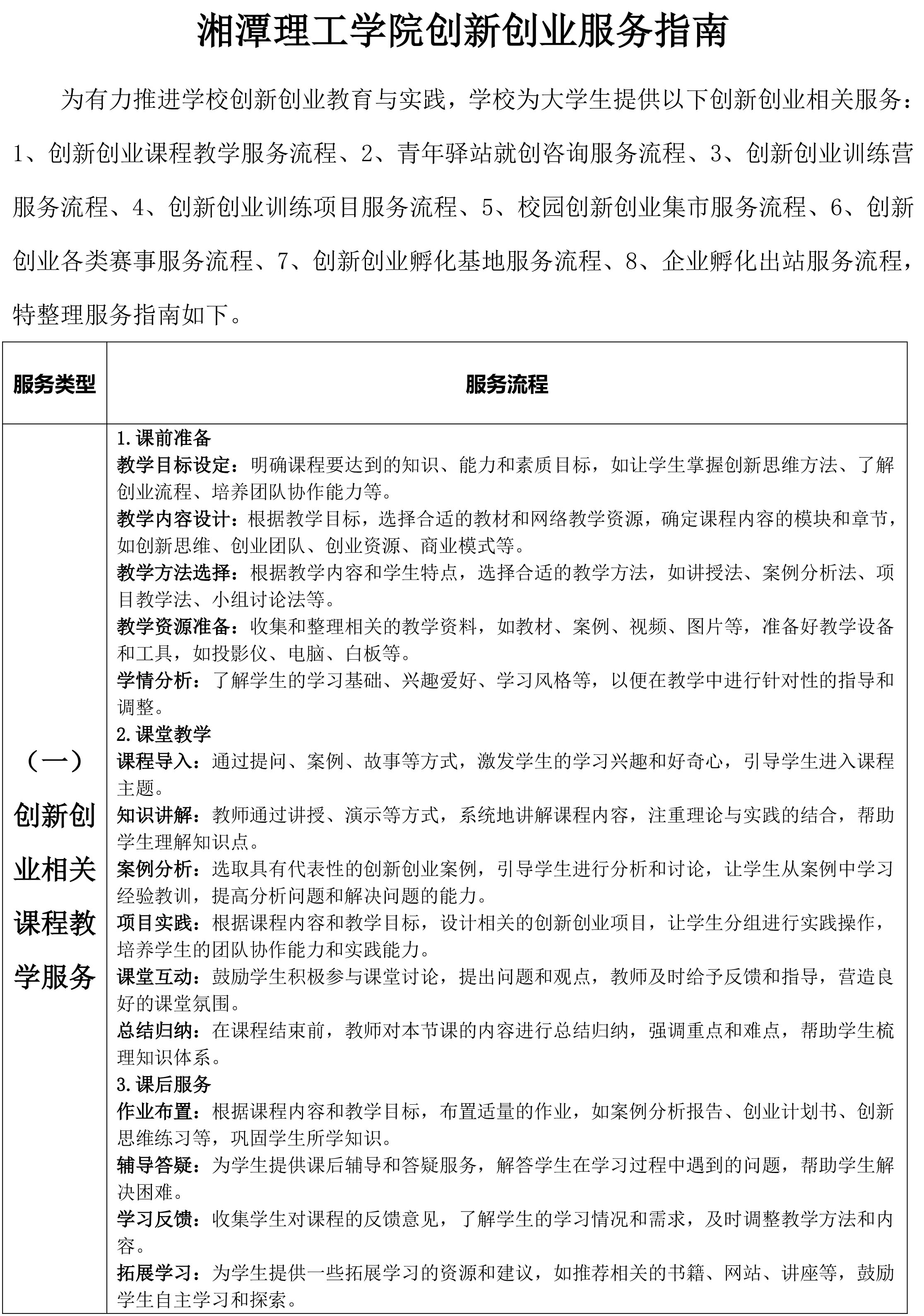
湘潭理工学院创新创业服务指南
2025.11.27
为有力推进学校创新创业教育与实践,学校为大学生提供以下创新创业相关服务:1、创新创业课程教学服务流程、2、青年驿站就创咨询服务流程、3、创新创业训练营、4、创新创业训练项目服务流程、5、校园创新创业集市服务流程、6、创新创业各类赛事服务...
迎新季 开放周 ——大学生创新创业孵化基地等你来创
2025.09.09
当“创业”不再是遥不可及的词汇,当青春与梦想碰撞出火花,属于大学生的创业浪潮正澎湃而至!为响应湖南省首届“大学生创业日”号召,湘潭理工学院大学生创新创业孵化基地特举办主题开放周活动,将创业资源、政策支持与实践平台打包呈现,邀你共赴一场与梦想接轨的盛会!


