创新创业学院
湘理主页
首页
学院新闻
创新创业教育
创新创业赛事
项目管理
创业政策
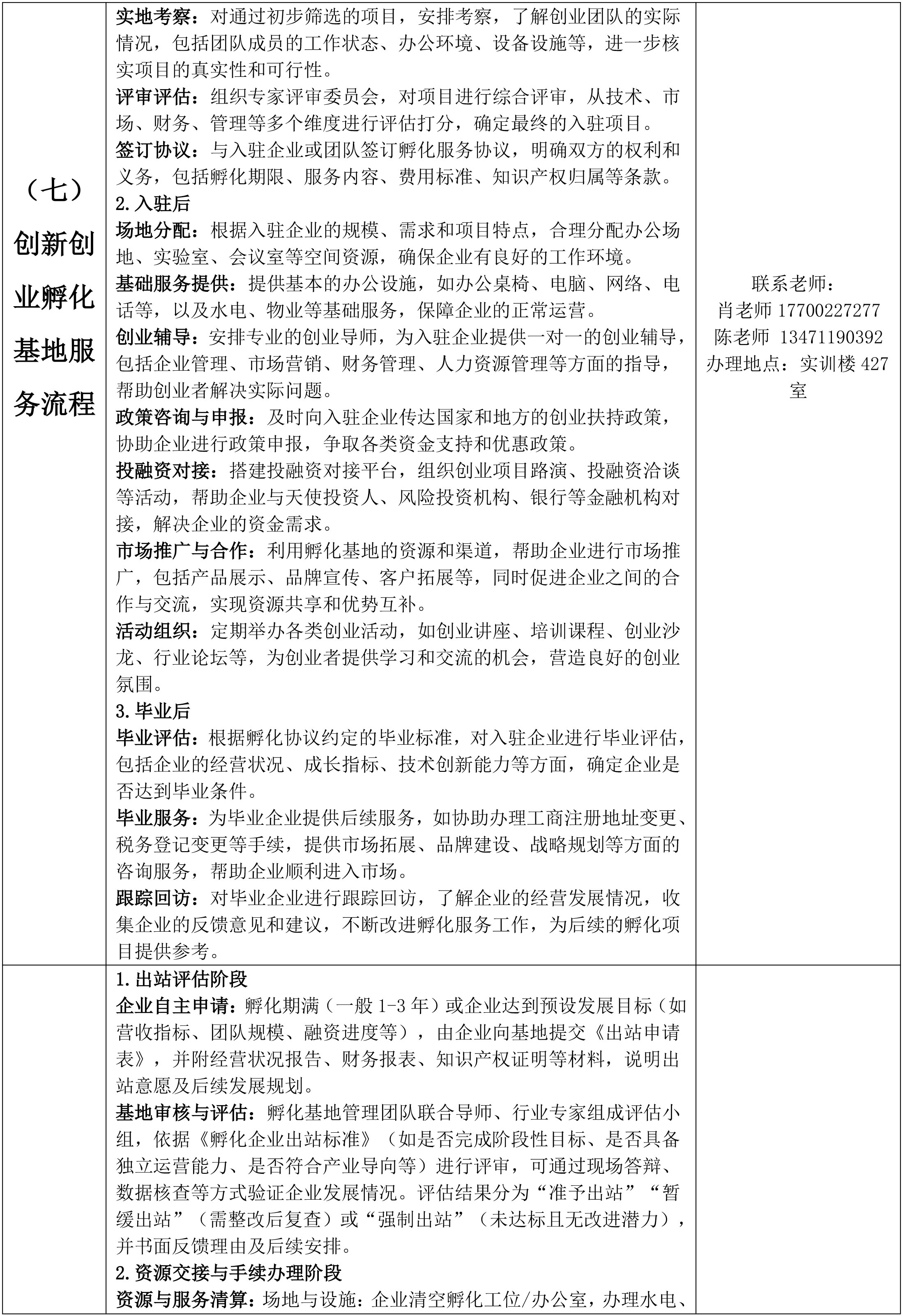
创新创业孵化基地
师资队伍
文件下载
首页
学院新闻
创新创业教育
项目管理
创业政策
创新创业孵化基地
师资队伍
文件下载
当前位置:
首页
>
创新创业孵化基地
>
湘潭理工学院创新创业服务指南
湘潭理工学院创新创业服务指南
发布时间:2025.11.27
来源:湘潭理工学院
浏览量:518
上一篇:
已经沒有了
下一篇:
湘理青年驿站获评“优秀”!
更多学院新闻
直面企业真实痛点,“发现者奖”等你来拿!
2026.02.03
2026 年,跟着"小香梨"一起打卡
2026.01.02
现身说法!他以3次创业实战经验为湘理学子赋能!
2025.12.10
沈晓明调研湘潭市经济社会发展情况
2025.11.18
敢 闯,会 创
2025.06.04
从“湘推官”到AI导游:一支大学生团队的文旅突围记
2025.06.04
共商产学研合作 共筑创业新沃土
2025.05.26
查看全部新闻